Первая страница webxt design
™
   
   
   
   
 информационные технологии для вашего бизнеса
Автоматизация  Автоматизация 
Комплексная автоматизация Жовтневого телефонного узла г.Киева  Комплексная автоматизация Жовтневого телефонного узла г.Киева 
 
       
       
       
       
       
       

Прототип

Изначально специалистами "ИНФОТЕХНОСЕРВИС" был создан прототип системы предназначеной для создания распределенных информационных систем, обеспечивающих ведение базы данных клиентов, предоставления набора услуг, проведения начислений за услуги, приема платежей через пункты приема оплат (специализированные или общие), получения отчетной и статистической информации

Основные особенности.

Прототип расчетной и платежной системы реализован на базе СУБД Oracle и CASE-технологий. Использование СУБД Oracle обеспечивает:

  • независимость от аппаратной платформы
  • переносимость системы на различные платформы
  • масштабируемость системы
  • создание распределенных баз данных
  • надежность и безопасность хранения информации
  • интегрируемость разнородных данных и приложений
  • Использование CASE-технологии обеспечивает значительное ускорение процессов проектирования и реализации системы, сокращает затраты труда и повышает качество проектирования

Информационная модель.

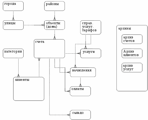
Упрощенная информационная модель прототипа представлена на рисунке и состоит из следующих основных информационных объектов.

Упрощенная информационная модель.

  1. Клиенты
  2. Счета
  3. Услуги
  4. Начисления
  5. Оплаты
  6. Сальдо
  7. Архивы клиентов, счетов, услуг.

    Дополнительно существует набор справочников.

  8. Справочник услуг (тарифов)
  9. Справочник объектов (дом, корпус)
  10. Справочник улиц, районов, городов
  11. Справочник категорий клиентов

Конкретные атрибуты каждого объекта возможно настроить при внедрении, в зависимости от конкретных требований.

Функциональная модель.

Любая организация – это довольно сложный организм, функционирование которого одному человеку понять трудно либо просто невозможно. Руководство в общих чертах представляет себе общий ход дел, а служащий досконально изучил только свою деятельность, уяснил свою роль в сложившейся системе деловых взаимоотношений. Но как организация функционирует в целом, не знает, как правило, никто. И именно деятельность, направленная на то, чтобы разобраться в функционировании таких организмов, построить соответствующие модели и на их основе выдвинуть предложения и требования по улучшению работы, как отдельных звеньев так и всех бизнес процессов деятельности предприятия, используя возможности современных информационных технологий и определяет, на наш взгляд, необходимость проведения IT – консалтинга на предприятии.

  • ведение клиентов (занесение, обновление, удаление)
  • ведение счетов клиентов (создание, упразднение, переименование …)
  • ведение услуг по счетам клиентов (предоставление, упразднение)
  • начисления
  • прием оплат
  • ведение архивов
  • ведение отчетности и статистики
  • ведение справочников

На уровне модели задаются основные определения функций, их иерархия, какие информационные объекты и как они используются в каждой из функций. При генерации каждой функции задается в какой модуль надо генерировать: в модуль формы, в модуль отчета, в модуль процедуры, в модуль меню, и т.д.

Особенности реализации.

Использование продуктов проектирования и разработки Designer/2000 и Developer/2000 позволяет выбрать несколько вариантов реализации системы:

  1. Клиент-сервер.
  2. На базе Web-технологии.
  3. Комбинированная архитектура.

При реализации системы по технологии клиент-сервер также возможны варианты в зависимости от типа клиента:

  1. Сервер БД – ПК клиент (Windows 3.11/95/NT)
  2. Сервер БД – HOST – X-терминал
  3. Сервер БД – HOST – АЦ-терминал

HOST – компьютер с операционной системой UNIX, на котором выполняются все приложения для множества Х-терминалов либо алфавитно-цифровых терминалов). При реализации системы по WEB-технологии также возможны 2 варианта:

  1. Сервер БД – Oracle WebServer – Web-Browser
  2. Сервер БД – Web Application Server – Web Browser

В первом случае формы и отчеты будут динамически форматироваться на html-страницах Web-сервера и пользователь с помощью любого Web Browser сможет вводить и выводить необходимую информацию из БД.

Во втором случае будет сгенерировано приложение, которое выполняется на Web Application Server. Внешний вид приложения будет таким же как и при реализации приложения под Windows. Запускаться приложение будет с Web Browser, который поддерживает Java.

При реализации системы на базе Web технологии возможно использование Network Computer (NC) и архитектуры сетевых вычислений (NCA).

Приведенные варианты реализации показаны на рисунке.

Варианты реализации информационных систем.

Представленные варианты отличаются по используемым технологиям, аппаратным и программным средствам и по стоимости.

Вариант реализации Сервер БД – HOST – АЦ терминал является решением с минимальной стоимостью и при этом обладает всеми достоинствами систем построенных на базе продуктов фирмы ORACLE.

Данный прототип лег в основу системы Жовтневого телефонного узла г.Киева. В системе рабочие места операторов расчетной части, пунктов приема оплат, бюро ремонта оснащены АЦ терминалами. Приложения выполняются на HOST компьютере и связываются с сервером баз данных, при этом множество терминалов (десятки рабочих мест) подключены к одному компьютеру посредством терминального сервера. Функциональность терминалов вполне достаточна для операций, которые выполняют операторы, и которые не требуют графической среды. Данные решения являются, на наш взгляд, идеальными для реализации удаленных узлов обработки информации (пункты приема оплат, склады продукции, …). Эти узлы могут работать локально независимо от центрального узла при этом серверы баз данных удаленного и центрального узлов автоматически обеспечивают согласование информации. Механизм согласования информации обеспечивается средствами распределенной обработки и тиражирования данных фирмы ORACLE. Связь между узлами обеспечивается в заданные промежутки времени по выделенным или коммутируемым каналам связи.



Карта сайта
Как с нами связаться